9月26日,第38届中国电影金鸡奖完整提名公布了!大家最关注的男女演员奖也来了,只是发布之后,却引发了一部分争议。

先看看最佳男女主角提名。
——大鹏、朱一龙、刘昊然、易烊千玺、黄晓明提名最佳男主角。
——卫诗雅、宋佳、咏梅、段奥娟、徐海鹏提名最佳女主角。





影帝部分可以说争议比较大,易烊千玺、刘昊然都是新生代,演技并未完全获得观众认可,刘昊然提名的电影《解密》上映时吐槽声比较大,朱一龙当年首封影帝时争议就挺大,而黄晓明都已经二封影帝了。所以网友纷纷吐槽,影帝提名含水量大,甚至开始预测易烊千玺这次是不是能拿影帝了。





而影后部分的争议之声落在了段奥娟身上,卫诗雅已经获得金像奖影后,宋佳、咏梅等人也是实力受认可的,而作为新人的段奥娟,凭借还没上映的《岁岁平安》提名,瞬间引发了争议。当然,这里也不是说争议点在电影没上映,而是段奥娟的演技实力,似乎还没有到能提名的程度。


段奥娟2000年出生,曾靠着选秀节目出道,成为火箭少女101成员。部分网友并不熟悉她,熟悉她的网友又只记得她还是唱跳女爱豆,结果转头挤掉马丽、章子怡等人提名,质疑之声很大。


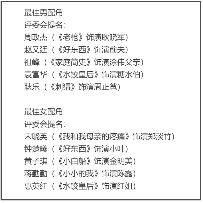
最佳男女配角提名倒是平稳。
——周政杰、赵又廷、祖峰、袁富华、耿乐提名最佳男配角。
——宋晓英、钟楚曦、黄子琪、蒋勤勤、惠英红提名最佳女配角。
其中《水饺皇后》袁富华、惠英红分别提名了最佳男配角和女配角,唯独女主角马丽掉了提名,也是令人唏嘘。


而这次名单提名最多的电影是《好东西》,包括最佳导演、最佳编剧、最佳故事片和最佳女主角等获得七项提名,有望横扫本届金鸡奖。

另外,横扫春节档狂揽150多亿票房,备受不少观众好评的《哪吒之魔童闹海》,只获得了最佳美术片提名,网友感到很遗憾,甚至纷纷替导演饺子鸣不平,直言他值得一个提名。


纵观本届提名,似乎也跟往届差不多,主旋律有入围、现实主义题材也有兼顾,文艺片、动画片等各有提名,只是对于观众来说,只看电影的好坏,不看背后博弈,所以这个名单出来,肯定是会有争议。

结合近期《繁花》王家卫闹出的霸凌风波,令人不得不感叹,中国电影要进步的空间还是很大。最后恭喜所有提名者,某种程度上能提名就赢了,不是吗?
本文未经授权严禁转载违者必究!